|

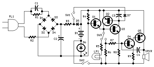
R1____________220K 1/4W Resistor
R2____________470R 1/2W Resistor
R3____________390R 1/4W Resistor
R4______________1K5 1/4W Resistor
R5______________1R 1/4W Resistor
R6_____________10K 1/4W Resistor
R7____________330K 1/4W Resistor
R8____________470R 1/4W Resistor
R9____________100R 1/4W Resistor
C1____________330nF 400V Polyester Capacitor
C2_____________10΅F 63V Electrolytic Capacitor
C3____________100nF 63V Polyester Capacitor
C4_____________10nF 63V Polyester Capacitor
D1-D5________1N4007 1000V 1A Diodes
D6______________LED Green (any shape)
D7___________1N4148 75V 150mA Diode
Q1,Q3,Q4______BC547 45V 100mA NPN Transistors
Q2,Q5_________BC327 45V 800mA PNP Transistors
SW1,SW2________SPST Switches
SW3____________SPDT Switch
LP1____________2.2V or 2.5V 250-300mA Torch Lamp
SPKR___________8 Ohm Loudspeaker
B1_____________2.5V Battery (two AA NI-CD rechargeable
cells wired in series)
PL1____________Male Mains plug
This circuit is permanently plugged into
a mains socket and NI-CD batteries are trickle-charged.
When a power outage occurs, the lamp automatically
illuminates. Instead of illuminating a lamp, an alarm
sounder can be chosen.
When power supply is restored, the lamp
or the alarm is switched-off. A switch provides a
"latch-up" function, in order to extend lamp or alarm
operation even when power is restored.
Mains voltage is reduced to about 12V DC
at C2's terminals, by means of the reactance of C1 and
the diode bridge (D1-D4). Thus avoids the use of a mains
transformer.
Trickle-charging current for the battery
B1 is provided by the series resistor R3, D5 and the
green LED D6 that also monitors the presence of mains
supply and correct battery charging.
Q2 & Q3 form a self-latching pair that
start operating when a power outage occurs. In this
case, Q1 biasing becomes positive, so this transistor
turns on the self latching pair.
If SW3 is set as shown in the circuit
diagram, the lamp illuminates via SW2, which is normally
closed; if set the other way, a square wave audio
frequency generator formed by Q4, Q5 and related
components is activated, driving the loudspeaker.
If SW1 is left open, when mains supply
is restored the lamp or the alarm continue to operate.
They can be disabled by opening the main on-off switch
SW2.
If SW1 is closed, restoration of the
mains supply terminates lamp or alarm operation, by
applying a positive bias to the Base of Q2.
Close SW2 after the circuit is plugged.
Warning! The circuit is connected to
220Vac mains, then some parts in the circuit board are
subjected to lethal potential!. Avoid touching the
circuit when plugged and enclose it in a plastic box. |