|
The multiple feedback bandpass filter is
a simple looking design, but it is difficult to
calculate the values for a given set of parameters.
These filters are useful for equalisation, analysis and
other tasks such as the Sound to Light converter
(Project 62) or even a fully functional Vocoder. For
those who have not heard of the vocoder, it is a device
that takes a music source as one input and vocals as the
other, allowing a guitar, keyboard or complete ensemble
to be made to speak or sing. The "speech" from a good
vocoder is quite intelligible, and is "ear candy" of the
very best kind for experimental musicians.
This is the first in a series of
projects using this filter type, and I have included a
small calculator programme to make it easier to
determine the component values for different filter
parameters.
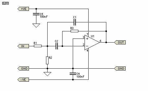
A schematic for the filter is shown in
Figure 1. The source impedance must be low with respect
to the input resistance, and normally these filters are
driven from an opamp buffer. If a high impedance is
used, it adds to the total input resistance, causing
unpredictable centre frequency and response.

Figure 1 - Multiple Feedback Bandpass
Flter
The resistor and capacitor values not
shown are calculated from the formulae below, or by
using the calculator program (see below for details).
The opamp shown is a single device, but most commonly
dual or quad opamps will be used for this kind of
application. A resistance from the +ve input of the
opamp is optional. If used, the resistor should be the
same value as R3 to obtain minimum DC offset from the
opamp output. A 100nF capacitor is highly recommended to
bypass the non inverting input to earth for AC, and
helps to reduce noise. If offset is not a problem for
you, simply connect the non inverting input to the earth
(GND) rail as shown. C4 and C5 are supply bypass
capacitors, and should be used at each IC package.
Ceramic capacitors are recommended for the most
effective high frequency bypass. The opamp can be any
common device for low frequencies, but at high
frequencies (above about 2kHz) a high speed unit is
required for best performance.
|