|
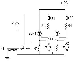
This simple circuit takes care of the
guesswork, lighting the appropriate LED to indicate the
winner.

|
Part
|
Total Qty.
|
Description
|
| R1, R2 |
2 |
100 Ohm 1/4W Resistor |
| R3, R4 |
2 |
100K 1/4W Resistor |
| D1, D2 |
2 |
Standard LED |
| SCR1, SCR2 |
2 |
6A, 200V SCR (such as the 106B) |
| S1, S2 |
2 |
See Notes |
| K1 |
1 |
Small 12V Relay |
| MISC |
1 |
Board, Wire |
1. S1 and S2 are small lever type micro
switches. Most any kind will do, as long as they are
sensitive enough to be activated by the wheels of the
cars. They should be positioned on the track so that the
front wheels of the cars will run over them as the cars
just cross the finish line.
2. To reset the circuit, disconnect and
then reconnect power. You can add a normally closed
switch in series with the power supply to make this
easier.
3. There is no reason this circuit
cannot be used to tell the winner of a foot race, bike
race, slot car race, etc |