|
Particularly suitable for cellulitis
treatment
3V battery supply, portable set

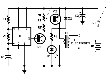
P1______________4K7 Linear Potentiometer
R1____________180K 1/4W Resistor
R2______________1K8 1/4W Resistor (see Notes)
R3______________2K2 1/4W Resistor
R4____________100R 1/4W Resistor
C1____________100nF 63V Polyester Capacitor
C2____________100΅F 25V Electrolytic Capacitor
D1______________LED Red 5mm.
D2___________1N4007 1000V 1A Diode
Q1,Q2_________BC327 45V 800mA PNP Transistors
IC1____________7555 or TS555CN CMos Timer IC
T1_____________220V Primary, 12V Secondary 1.2VA Mains
transformer (see Notes)
SW1____________SPST Switch (Ganged with P1)
B1_____________3V Battery (two 1.5V AA or AAA cells in
series etc.)
This is a small, portable set, designed for those aiming
at look improvement. The Bio-Stimulator provides
muscles' stimulation and invigoration but, mainly, it's
an aid in removing cellulitis.
Tape the electrodes to the skin at both ends of the
chosen muscle and rotate P1 knob slowly until a light
itch sensation is perceived. Each session should last
about 30 - 40 minutes.
The use of this device is forbidden to Pace-Maker
bearers and pregnant women.
Don't place the electrodes on cuts, wounds, injuries or
varices.
Obviously we can't claim or prove any therapeutic
effectiveness for this device.
IC1 generates 150΅Sec. pulses at about 80Hz frequency.
Q1 acts as a buffer and Q2 inverts the pulses' polarity
and drives the Transformer. Output pulses' amplitude is
set by P1 and approximately displayed by LED D1
brightness. D2 protects Q2 against high voltage peaks
generated by T1 inductance during switching.
-
T1 is a small mains transformer 220 to 12V @ 100 or
150mA. It must be reverse connected i.e.: the 12V
secondary winding to Q2 Collector and ground, and the
220V primary winding to output electrodes.
-
Output voltage is about 60V positive and 150V negative
but output current is so small that there is no
electric-shock danger.
-
In any case P1 should be operated by the "patient",
starting with the knob fully counter-clockwise, then
rotating it slowly clockwise until the LED starts to
illuminate. Stop rotating the knob when a light itch
sensation is perceived.
-
Best knob position is usually near the center of its
range.
-
In some cases a greater pulse duration can be more
effective in cellulitis treatment. Try changing R2 to
5K6 or 10K maximum: stronger pulses will be easily
perceived and the LED will shine more brightly.
-
Electrodes can be obtained by small metal plates
connected to the circuit's output via usual electric
wire and can be taped to the skin. In some cases,
moistening them with little water has proven useful.
-
SW1 should be ganged to P1 to avoid abrupt voltage peaks
on the "patient's" body at switch-on, but a stand alone
SPST switch works quite well, provided you remember to
set P1 knob fully counter-clockwise at switch-on.
-
Current drawing of this circuit is about 1mA @ 3V DC.
-
Some commercial sets have four, six or eight output
electrodes. To obtain this you can retain the part of
the circuit comprising IC1, R1, R2, C1, C2, SW1 and B1.
Other parts in the diagram (i.e. P1, R3, R4, D1, D2, Q2
& T1) can be doubled, trebled or quadrupled. Added
potentiometers and R3 series resistors must be wired in
parallel and all connected from Emitter of Q1 to
positive supply.
-
Commercial sets have frequently a built-in 30 minutes
timer. For this purpose you can use the Timed Beeper the
Bedside Lamp Timer or the Jogging Timer circuits
available in this Website, adjusting the timing
components to suit your needs
|